整合行銷企劃
課程學期
112學年上學期
任課老師
姜惠璇老師
課群/課程
影視系 系專業選修
修課年級
四年級
修課人數
100人
整合行銷企劃

本課程之目標旨在使學生對整合行銷企劃的相關知識有所認識,特別在環境分析、資源分析、創意企劃等方面,透過行銷傳播的廣告、公關、促銷、直效行銷等行銷工具及企劃案撰寫,使學生學會整合行銷企劃案的寫作方式。
透過深坑的USR及同學關心的議題倡議,同學有實際發想企劃案的對象,可以為特定對象以企劃案解決問題。
透過更加透徹學習「整合行銷企劃」的原理,學生學習到行銷企劃真正的原則。透過對當地遊客實地的訪察,設計出北部居民到深坑遊玩更富深度的旅遊體驗行程。
《酸梅湯的奇妙深坑之詩》徜徉在詩意、美食和文化的詩句中
- 課程名稱: 整合行銷企劃
- 團隊成員:劉彧、余奕林、林承佑、倪建凱同學創作作品
我們的企劃起源於對深坑這個令人驚嘆的地方的深入了解。深坑位於台灣,其歷史可以追溯到數百年前。這個地區以其豐富的自然景觀、獨特的文化和悠久的歷史而聞名。
在清末到日據時期,這裡曾經是台灣的一個重要市政中心,類似於現在的台北信義區,它在台灣的經濟發展史上佔據了一席之地。當時,陸地交通尚未開通,深坑扮演了重要的角色,運載著台灣的經濟貨物,如茶葉和染料原料,一路到大稻埕出海。同時,深坑也是淡蘭古道上的商道必經之地,吸引了商人背貨進行交易。
然而到國民後,隨著公路和鐵路的開通,以及港口淤積等問題的出現,深坑的繁華逐漸消退。然而,正是在這個時候,蔣經國總統的讚譽下,深坑開始了豆腐美食之路。這一美食傳統一直延續至今,成為深坑的一個獨特特色,吸引著許多遊客前來品味這一美味。
除了歷史,我們的調研還揭示了深坑的美食文化。這個地區的豆腐產業非常多樣,這一美食吸引了許多遊客前來品嚐。然而,我們也注意到一個有趣的現象,就是儘管深坑的豆腐產業多元,在酸梅湯這方面雖然沒有相同商品的競爭壓力,但在產品網路行銷部分卻沒有行銷短片使其在市場上脫穎而出。
這一情況使我們意識到,深坑的美食文化需要更多的曝光,以滿足不同遊客的需求。這為我們的企劃提供了更多的動力,我們希望透過創作一支旅遊文青短片,不僅突顯深坑的自然風光、文化和歷史,還將關注放在當地獨特的美食,如酸梅湯。我們相信這個短片將吸引更多人前來探索這個美麗的地方,同時為當地的觀光消費市場帶來更多的多樣性和選擇性需求。我們的目標是提高深坑的知名度,讓更多人能夠享受這個令人難忘的地方的魅力。這也是為了紀念深坑的豐富歷史,以及展示它的當代風采。
綜合這些因素,我們的旅遊文青短片將突顯深坑的自然美、文化遺產、藝術氛圍和獨特的美食,吸引遊客,同時凸顯了當地的生態旅遊和觀光市場多樣性,這是我們選擇這個題目的原因。
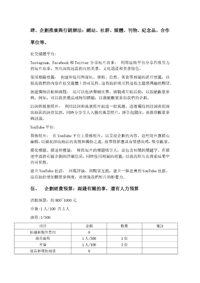
112上— 整合行銷企劃「酸梅湯的奇妙深坑之詩」